• Ir para o conteúdo 1
  • Ir para o menu 2
  • Ir para a busca 3
  • Ir para o rodapé 4
  • Mapa do Site
  • Acessibilidade
  • Contato
  • VLibras
  • Contraste
  • Acessar
Câmara Municipal de Marizópolis
Câmara Municipal de Marizópolis
Casa Antônio Marques Mariz
Busca Avançada…
  • Página Inicial
  • Ouvidoria
  • Perguntas Frequentes
  • RSS
Você está aqui: Página Inicial / Sobre a Câmara / Estrutura
Menu
Sobre a Câmara
  • Acesso
  • História
  • Função e Definição
  • Estrutura
  • Regimento Interno
  • Notícias
  • Clipping
  • Agenda de Eventos
  • Galeria de Fotos
  • Galeria de Vídeos
  • Galeria de Áudios
Processo Legislativo
  • Matérias Legislativas
  • Comissões
  • Parlamentares
  • Legislaturas
  • Mesa Diretora
  • Sessões Plenárias
Leis
  • Lei Orgânica Municipal
  • Legislação Estadual
  • Legislação Federal
  • Legislação Municipal
  • Leis 2025
  • LAI - Lei de Acesso a Informação
  • LGPD - Lei Geral de Proteção de Dados.
Transparência
  • Licitações e Contratos
  • E-mail Legislativo
  • Folha do Município
  • Folha de Pagamento
  • Portal do Servidor
  • Diário Oficial
Links Úteis
  • Prefeitura Municipal
  • Diario Oficial do Município
  • Assembleia Legislativa
  • Câmara dos Deputados
  • Senado Federal
  • Programa Interlegis
Info

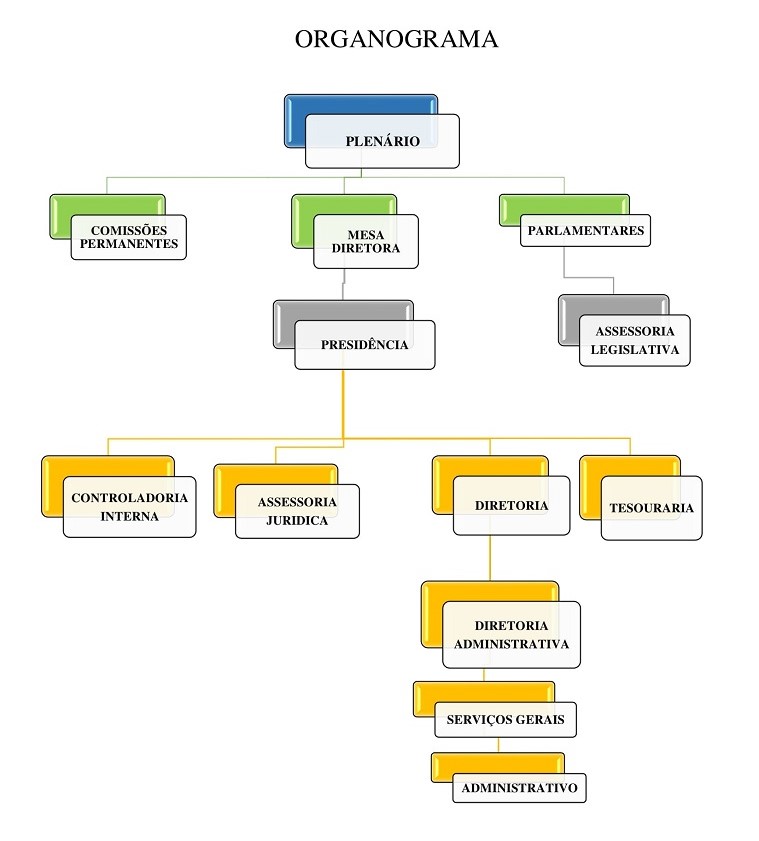
Estrutura

Tweet
por Interlegis — última modificação 30/06/2024 19h23
Informações sobre a estrutura organizacional da Casa Legislativa.

Acesso à Informação

 

Mídias Sociais

TV Legislativa
Mais vídeos…
Pesquisa de Opinião

Gostou do novo site?

Sim, gostei
Não gostei
Pode melhorar
spinner
Total de votos: 21
Voltar para o topo
InstitucionalAtividade LegislativaServiçosAtendimento
  • Acesso
  • História
  • Função e Definição
  • Estrutura
  • Notícias
  • Eventos
  • Parlamentares
  • Legislaturas
  • Mesa Diretora
  • Comissões
  • Regimento Interno
  • Lei Orgânica Municipal
  • Legislação Municipal
  • Transparência
  • e-SIC
  • Dados Abertos
  • Boletim Informativo
  • FAQ
  • RSS
Rua Severino Jerônimo de Carvalho, 34 Bairro Edilson Alves, Marizópolis/PB CEP: 58819000
CNPJ: 01618605000103
Fone: 83 98131-4450
E-mail: atendimento@marizopolis.leg.br


Expediente

De segunda-feira a sexta-feira:
• manhã das 7hs às 13hs